心理健康测试20题目 关于心理健康的测试,都来测试一下吧
关于心理健康的测试,都来测试一下吧
社会中,每个人都会感到或多或少的心理压力。下面整理了一些心理测试,看看你的心理是否健康吧!
1.心理健康测试题及答案
说明:
这份问卷一共有20道题构成评分标准为:0=没有,1=偶尔有,2=有时有,3=经常有,4=总是有。请你根据最近一周,包括今天的感觉,做出选择。然后计算你的每一项得分相加,得出总分数。
题目:
1.我感觉全身没有一点力气。
2.我觉得讲话的声音变得有气无力,闲话少多了。
3.我晚上睡眠时间总的说比往常少多了。
4.我什么事情都不想干。
5.我感到不高兴、愉快、不痛快。
6.我感到心里难受或心里不舒服。
7.我对周围的一切都感到没意思。
8.我感到紧张不安。
9.我不想吃东西。
10.我觉得比平时瘦多了。
11.我真希望自己哪天突然死去。
12.小事我也感到非常着急。
13.遇到一点小事我就感到烦恼。
14.我感到在生活中自己是个弱者。
15.我感到人活着没有什么意思。
16.我感到心慌。
17.我对异性毫无兴趣。
18.我觉得太本,样样不如别人。
19.我变得做什么事都拿不定主意。
20.我想自己去死。
正常人16分;轻度16-35分;中度36-45分;重度45分。
通过这些心理疾病测试题,是否发现自己的心理问题没有?在此提醒大家注意,在心理疾病的发病率越来越高的时代,大家一定要关注自己的心理健康,预防心理疾病。
2.心理健康有哪些标准
心理学家将心理健康的标准描述为以下几点:
①有适度的安全感,有自尊心,对自我的成就有价值感。
②适度地自我批评,不过分夸耀自己也不过分苛责自己。
③在日常生活中,具有适度的主动性,不为环境所左右。
④理智,现实,客观,与现实有良好的接触,能容忍生活中挫折的打击,无过度的幻想。
⑤适度地接受个人的需要,并具有满足此种需要的能力。
⑥有自知之明,了解自己的动机和目的,能对自己的能力作客观的估计。
⑦能保持人格的完整与和谐,个人的价值观能适应社会的标准,对自己的工作能集中注意力。
⑧有切合实际的生活目标。
⑨具有从经验中学习的能力,能适应环境的需要改变自己。
⑩有良好的人际关系,有爱人的能力和被爱的能力。在不违背社会标准的前提下,能保持自己的个性,既不过分阿谀,也不过分寻求社会赞许,有个人独立的意见,有判断是非的标准。
关注了解更多心理知识、心理咨询+微信:Kongyhn
自测抑郁风险,20道题帮你了解自己的心理健康
导语:抑郁症是一种常见的心理健康问题,但很多人往往忽视了自己心理健康的重要性。为了更好地了解自己是否存在抑郁风险,我们准备了20道简单的题目,帮助你进行自我评估。
1. 最近是否感到常常心情低落,难以摆脱?
2. 是否经常感到无聊,对事物失去兴趣?
3. 是否发现睡眠质量下降,难以入睡或保持睡眠?
4. 是否有食欲改变,如食欲减退或增加?
5. 是否有体重波动,明显的减重或增重?
6. 是否感到精力不足,常常疲倦无力?
7. 是否经常自责,觉得自己无用或失败?
8. 是否注意力不集中,对事物缺乏关注?
9. 是否感到不安或焦虑?
10. 是否经常出现消极的想法或观念?
11. 是否感到孤独或社交不适应?
12. 是否容易激动,情绪波动较大?
13. 是否意识到自己的决策能力下降?
14. 是否感到价值观模糊或对生活不再有目标?
15. 是否出现身体上的不适,如头痛、胃痛等?
16. 是否经常情绪低落,无法摆脱?
17. 是否有过自杀念头或自残行为?
18. 是否对性生活失去兴趣?
19. 是否感到人际关系破裂或亲密关系受损?
20. 是否发现自己难以集中精神完成日常任务?
解析与评估:请根据以下规则进行评分。每个问题回答“是”得1分,回答“否”得0分。总分在0-5分之间,可能存在轻微的抑郁风险;6-10分之间,可能存在中度抑郁风险;11-15分之间,可能存在较高的抑郁风险;16-20分之间,可能存在严重的抑郁风险。
结语:自我评估只能作为初步了解自己心理健康的工具,如果你发现自己得分属于较高风险范围,请及时寻求专业心理咨询师或医生的帮助。谨记,关注自己的心理健康同样重要。
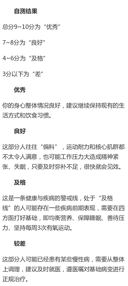
心理健康测试:10道题测你的身心健康是否达标!
关注瓜皮心理,有效预防心理感冒哦^_^
人的身心健康直接体现出了ta的生活质量
生理和心理两者其实是密不可分的一个整体
那么,你的身心健康是否达标呢?来测试一下吧
(共10题,每题是记1分,否不计分)




发表评论